
課程簡介


此課程相關活動,學思酷保有解釋及變更之權益。
資產信託規劃師 課程定位與目標
本課程為跨專業進修課程,整合法律、稅務、登記與財管觀點,協助學員掌握信託制度於家業 傳承上的實務運用。
-
18H課程亮點+專業結訓證書
- 信託制度與契約撰擬
- 傳承迷思與法律爭議
- 傳承工具多元運用
- 股權信託規劃重點
- 家族治理與家辦設置
- 信託登記與稅務實務
-
誰必須參加?提升核心競爭力!
- 律師/法律顧問:實戰掌握信託契約與爭點。
- 會計師/記帳士:專攻信託登記與遺贈稅務節稅。
- 地政士/不動產:精通不動產信託全流程實務。
- 保險/理財顧問:升級全方位資產規劃工具箱。
-
授課場次、地點與時間
地點場次 | 日期 | 時間 | 了解更多 |
台中Ⅰ 平日班 | 12/17(三) 12/24(三) | 09:00-19:00 | |
台中Ⅱ 假日班 | 12/20(六) 12/21(日) | 09:00-19:00 | |
桃園Ⅰ 平日班 | 12/18(四) 12/25(四) | 09:00-19:00 | |
桃園Ⅱ 假日班 | 12/27(六) 12/28(日) | 09:00-19:00 | |
高雄Ⅰ 假日班 | 01/03(六) 01/04(日) | 09:00-19:00 |
-
課程收費與團報&課程諮詢
進修專案價 $ 12,000元
三人團報另享優惠【立即了解】
課程諮詢請洽0915-320-888 林先生
-
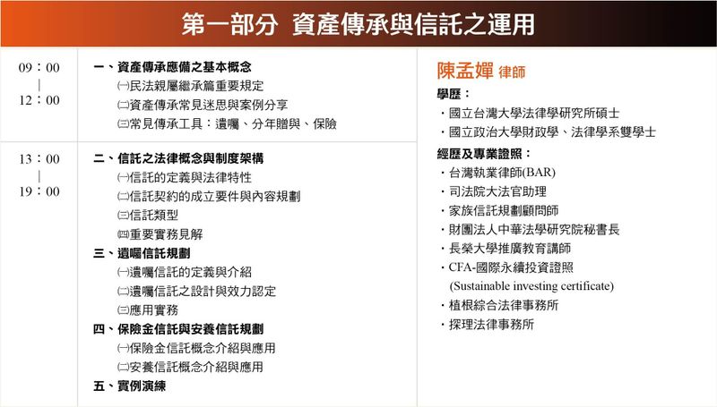
資產信託規劃師【第1天授課大綱】

-
資產信託規劃師【第2天授課大綱】

-
資產信託規劃師【授課地點】
台中Ⅰ平日班、台中Ⅱ假日班
上課地址:臺中市中區綠川西街135號10樓【臺中市紅十字會】點擊導航
-
資產信託規劃師發證單位:
智基科技開發股份有限公司x志光教育科技股份有限公司
-
課程收費與團報&課程諮詢
進修專案價 $ 12,000元
三人團報另享優惠【立即了解】
課程諮詢請洽0915-320-888 林先生
課程要點
破解家業傳承的法律爭議與稅務迷思!本課程專為專業人士打造,整合信託法制、登記實務與財管觀點,精通不動產、保險金信託規劃,立即掌握關鍵實戰技能。
常見問題
付款相關問題
觀看課程相關
稅籍登記
隱私政策


